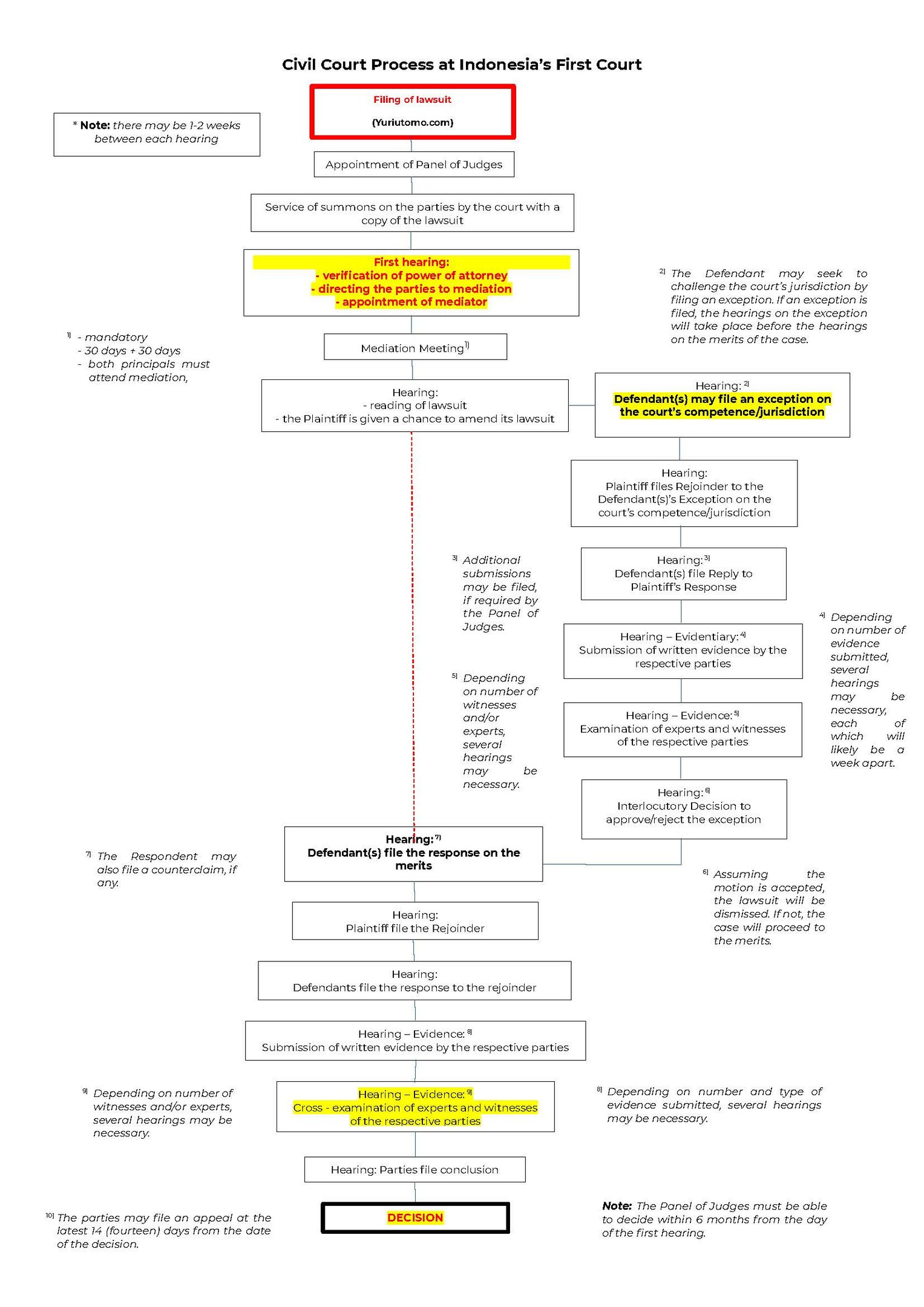
Civil Litigation in Indonesia
During or after M&A, companies sometimes have to face lawsuits from various parties. Yuriutomo outlines the flow of the civil court process in the court of first instance as described below


This publication is intended for informational purposes only and does not constitute legal advice. Any reliance on the material contained herein is at the user’s own risk.



